• 中国农药工业协会
  • 中国农药工业协会
  • 中国农药工业协会
  • 作物123
  • 报告订阅咨询
当前位置: 首页 > >

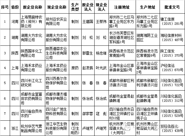
8家农药生产企业原址更名备案

责任编辑:本站编辑 来源:农药工业网 日期:2015-12-15

 工业和信息化部原材料工业司消息,经研究,同意8家农药生产企业原址更名备案。具体名单如下:

中国农药工业网 版权所有

地址:北京市朝阳区农展馆南里通广大厦7层

电话:010-84885233 京公网安备11010502025163